登录

手机扫一扫|收藏本站|新版检索
专利检索
专利代理师检索
专利代理机构检索
集成电路设计检索

 案例点评

综合案例丨“一棵小葱”归属之争尘埃落定!看艺名等特定名称作为姓名衍生概念的保护路径

发布时间:2023年06月21日          文章来源:知产宝

        ——周某聪因与华音鼎天(北京)音乐文化有限公司、北京红点星文化传媒有限公司网络侵权责任纠纷案

        裁判要旨

        一、民法典相关条款规定,自然人享有姓名权,有权依法决定、使用、变更或者许可他人使用自己的姓名,但是不得违背公序良俗。具有一定社会知名度,被他人使用足以造成公众混淆的笔名、艺名、网名、译名、字号、姓名和名称的简称等,参照适用姓名权和名称权保护的有关规定。由此可见,自然人姓名权的保护对象不限于本名,艺名作为姓名的衍生概念也被纳入与本名同等保护的客体范围,保护姓名权的本质在于保护基于自然人与其姓名的符号标识之间的联系而产生的利益归属,该利益既包括精神利益也包括经济利益。也就是说自然人对于非本名的艺名等特定名称主张姓名权保护首先应当证明艺名这一符号标识能够与特定的人建立起对应的联系并形成稳定的对应关系,具体可以结合艺名的由来、艺名使用情况、民事主体在某一领域的成就等因素综合判断艺名等特定名称是否能够识别特定的人。具体到本案,从艺名的由来来看,“一棵小葱”是周某聪借助其名字中“聪”的谐音“葱”演变而来,周某聪自2012年起持续在国风音乐领域使用“小葱”“一棵小葱”“一棵小葱本葱”等特定名称发布在线音乐作品,根据其提交的证据能够证明其在国风音乐领域享有较高知名度,因此“一棵小葱”在国风音乐领域具有识别特定自然人的功能,与周某聪之间能够建立稳定的对应关系,周某聪有权就“小葱”“一棵小葱”“一棵小葱本葱”等主张参照姓名权的保护。

        二、对于“一棵小葱”特定名称是否受到侵害的问题。法院认为,在判断被诉行为是否符合侵害周某聪享有的“一棵小葱”艺名权利的构成要件,应当从两个方面予以考虑:一是该艺名具有一定社会知名度,属于法律保护的范围;二是是否存在无权使用该艺名且足以造成公众混淆的情况。首先,如前所述,二审法院已论述认定“一棵小葱”具有一定的社会知名度。其次,关于他人是否有权使用该艺名,是否造成公众混淆,需要结合双方合作情况、艺名被使用的具体情形、消费者或者特定公众的感受等因素予以考虑。涉案合同中约定了周某聪许可文化公司将“一棵小葱”名称用于周某聪在在合同期内创作并经文化公司认可的音乐作品。双方就合同履行发生纠纷后,周某聪未再向文化公司提供音乐作品,因此文化公司在2019年底后以“一棵小葱”团队名义发布的相关音乐作品的确超过了姓名许可约定的范畴,从消费者或者特定领域公众的感受来看,也会使人误解该期间音乐作品系周某聪作为“一棵小葱”团队主理人参与制作完成。故法院二审认为文化公司在2019年底后的宣发活动侵害了周某聪对于“一棵小葱”特定名称享有的权利。

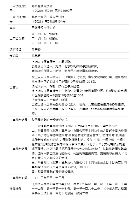
        上诉人周某聪因与被上诉人华音鼎天(北京)音乐文化有限公司(以下简称华音鼎天公司)、北京红点星文化传媒有限公司(以下简称红点星公司)网络侵权责任纠纷一案,不服北京互联网法院(2020)京0491民初28692号民事判决,向本院提起上诉。本院于2023年2月3日立案后,依法组成合议庭,公开开庭进行了审理。上诉人周某聪的委托诉讼代理人刘洋、赵琳,被上诉人华音鼎天公司、红点星公司的共同委托诉讼代理人崔青到庭参加诉讼。本案现已审理终结。

        上诉人诉称

        周某聪上诉请求:1.撤销北京互联网法院(2020)京0491民初28692号民事判决;2.改判华音鼎天公司和红点星公司停止实施侵犯周某聪姓名权行为,在QQ音乐、网易云音乐平台发布澄清声明,共同赔偿周某聪经济损失500 000元,一审及二审合理开支82 163元,合计58 2163元。

        事实和理由:第一,依据北京仲裁委员会作出的裁决书,可以认定《专属音乐著作人合同书》(以下简称《合同书》)现并未解除,现仍在有效期内,故在此期间发生的华音鼎天公司使用“一棵小葱”称谓并包装、打造、宣传、推广“一棵小葱”音乐团队的行为,不应认定为构成对周某聪姓名权的侵害。周某聪可待该《合同书》失效或宣告解除后,就之后可能发生的未经许可使用“一棵小葱”艺名的行为主张其相应权利;第二,红点星公司作为音乐发行公司,非音乐制作公司,且涉案哔哩哔哩账号、微博账号亦无法认定系由该公司运营,故不应认定为本案适格被告。周某聪认为,上述认定错误,正确的事实如下:第一,被控行为指向的是《合同书》并未涵盖的行为,故《合同书》的状态并不影响被控行为是否侵权的认定;在案证据无法体现周某聪对被控行为进行许可;第二,红点星公司与华音鼎天公司以分工配合的方式共同实施被控行为,应当承担共同侵权责任。一、被控行为指向的是华音鼎天公司和红点星公司在“非周某聪创作”的歌曲上面使用“一棵小葱”,《合同书》仅涵盖“周某聪创作”的歌曲。故《合同书》的状态并不影响被控行为是否构成侵权的认定范围,且周某聪事实上也从未授权在他人音乐作品上使用“一棵小葱”艺名。关于周某聪所不服的第一项认定,一审作出依据大致有两个角度:1.《合同书》第十一项约定甲方同意乙方因出版“著作”之需要,乙方可将“著作”之名称、歌词、旋律、甲方姓名、相片及形象,使用于甲方及甲方行使“著作”同意权于其第三人之有关出版品、广告、宣传及宣传材料上(含电子网络上之宣传)......2.双方签约后至2019年12月前,被告华音鼎天公司对“一棵小葱”团队进行了打造、运营、推荐、宣传、推广等活动,周某聪对“一棵小葱”团队使用“一棵小葱”这一称谓并未提出异议,可见周某聪已认可上述使用行为。周某聪也从这两个角度构成事实和法律错误进行阐述:1.针对上述第一个角度,周某聪认为:该《合同书》第十一项所提及的“著作”有明确限定:《合同书》第一项约定“甲方于本合同期间内创作产生并经乙方认可之音乐作品(以下简称‘著作’)”。可见“著作”有非常明确的限定,仅限于周某聪创作并经华音鼎天认可的音乐作品。而被控行为所涉及到“一棵小葱”的内容也删除了的是“非周某聪创作”的歌曲,并非合同书所涵盖和调整的范围。无论该合同是否有效,周某聪从未通过《合同书》授权华音鼎天在“非周某聪创作”的音乐作品上使用“一棵小葱”艺名,华音鼎天从未通过《合同书》获得在“非周某聪创作”音乐作品上使用“一棵小葱”艺名的权利。一审判决基于《合同书》效力状态而认定被控行为不构成侵权,系事实认定和法律适用错误。2.针对上述第2个角度,周某聪认为:“一棵小葱”艺名与“周某聪”具有极强的人身属性、代表着周某聪独特的音乐创作风格与创作高度,即便在双方诉诸仲裁之前,使用“一棵小葱”也都实际上是限于周某聪创作的作品相关的宣发,华音鼎天公司未提交任何证据说明,周某聪许可其用于被控行为。2019年12月前,周某聪对“一棵小葱”团队的使用行为未提出异议,根本原因在于前述行为始终围绕着周某聪创作制作的音乐作品。2019年12月后,华音鼎天公司在多首他人音乐作品上擅自使用“一棵小葱”艺名,尤其是以“一棵小葱本葱”名义发布多首与周某聪无关的音乐作品,该行为从未以任何方式获得周某聪的同意或授权。周某聪在2019年、2020年多次发函制止华音鼎天公司擅自使用“一棵小葱”艺名,并提起本案诉讼维护自身姓名权益,已经表明了对于“一棵小葱”的根本态度。华音鼎天公司在明知周某聪强烈反对的情况下,仍然在更多他人音乐作品上继续使用“一棵小葱”艺名,主观恶意明显。一审判决认为周某聪对于非周某聪创作的歌曲上使用“一棵小葱”的被控行为进行许可,系事实认定和法律适用错误。综上所述,第一项认定,属于事实认定与法律适用错误。二、一审判决认定红点星公司不构成本案适格被告,属于事实认定错误。一审判决认为“红点星公司作为音乐发行公司,非音乐制作公司,且涉案哔哩哔哩账号、微博账号亦无法认定系由该公司运营,故不应认定为本案适格被告”,该项认定属于事实认定错误。涉案哔哩哔哩账号和微博账号简介处公开的联系微信为:×××-7*8或×××****6179,关联的微信账号签名处均显示“红点星文化”。虽然华音鼎天自认哔哩哔哩账号、微博账号系其员工注册,但在案证据能够证明红点星公司参与了被控账号的实际经营,应共同承担侵权责任。综上所述,华音鼎天的被控侵权行为不在《合同书》约定的“著作”使用范围内,“一棵小葱”作为周某聪具有极强人身属性的艺名,其使用的前提始终限于周某聪制作的作品及相关的宣传。红点星公司参与了被控账号的实际经营,其作为本案适格被告,应与华音鼎天承担连带责任。一审判决在事实认定和法律适用方面均存在明显的错误,依法应予纠正,恳望二审法院判如请。

        被上诉人辩称

        华音鼎天公司和红点星公司共同辩称:本案是网络侵权责任纠纷,应当依照网络侵权的构成要件判断是否构成侵权。首先,华音鼎天公司注册涉案网络账号是有合同依据的,周某聪也是知晓的,华音鼎天公司没有侵权故意;其次,华音鼎天公司在合同履行期间打造了“一棵小葱”乐队,“一棵小葱”既是指周某聪,也是指该乐队,该乐队内包括周某聪,周某聪对此予以明知;再次,在北京仲裁委员会确认合作合同有效后,周某聪拒不履行义务,我方考虑到周某聪已经另行成立“一棵小葱”乐队,且我方歌手的名气要远高于周某聪,因此把两个网络账号更名了,涉及到“一棵小葱”的内容也删除了,因此不是我方涉嫌侵权,而是乐团其他成员流量远远高于周某聪,不想蹭流量,因此华音鼎天公司不应承担侵权责任,红点星公司也不应当承担侵权责任。

        一审原告诉称

        周某聪向一审法院起诉请求:1.判令华音鼎天公司和红点星公司立即停止实施侵犯周某聪姓名权行为,包括停止使用“小葱”“一棵小葱”“一棵小葱本葱”艺名进行音乐创作和商业活动,将其控制的哔哩哔哩“一棵小葱官方动态发布”、微博“一棵小葱官微”账户无偿转移给周某聪;2.判令华音鼎天公司和红点星公司在QQ音乐、网易云音乐平台首页发布澄清声明“小葱”“一棵小葱本葱”系周某聪艺名;3.华音鼎天公司和红点星公司连带向周某聪损害赔偿500 000元以及合理支出公证费2163元、律师费80 000元。

        一审法院认定事实

        一审法院认定事实:

        一、周某聪主张权利的相关事实

        周某聪提交中国原创音乐基地账号、新浪微博账号截图等,显示2012年10月至2017年间,其先后以“Z.小葱”“一棵小葱zzz”“一棵小葱”“一棵小葱本葱”艺名,分别在“5sing中国原创音乐基地”“新浪微博”“虾米音乐”“哔哩哔哩”“网易云音乐”“酷我音乐”注册账号并发布音乐作品。以证明上述“小葱”系列艺名从构思之日起即与周某聪产生了不可分割的人身属性方面的对应关系,对“小葱”系列艺名享有姓名权。提交歌曲《狂浪生》《西京雁》在网易云音乐、酷我音乐、哔哩哔哩发布截图等,以证明周某聪使用“一棵小葱”艺名于2017年在上述平台发布《狂浪生》《西京雁》等音乐作品,获得较高知名度。提交多份新闻报道,以证明周某聪根据本名创设“一棵小葱”系列艺名,具有极强的人身依附性。其中载明:

        2018年6月7日,搜狐号“华音鼎天”发表文章《戏曲文化的流行入口“一棵小葱”了解一下》,……一棵小葱团队成员均毕业于中国戏曲学院,成员分别为音乐制作专业的周某聪,小生行当的李宗南,老旦张晓涵和花旦戚琦,这个成立刚满一年的年轻团队用90后独有的诠释方式将国粹京剧与多种元素融合……此前,《音乐财经》还专访了一棵小葱团队主理人周某聪,文章将这种创新融合定义为“戏曲文化的流行入口”……

        2018年6月21日,微信公众号“腾讯音乐人”发表文章《一棵小葱:穿越古今的跨界先锋》,……为什么会想到取一棵小葱这个名字?小葱:我叫周某聪,在很多地方注册昵称的时候会用“小葱”这个名字,最早在一个音乐平台注册音乐人账号的时候当时也想使用“小葱”来着,结果这个昵称当时已经被占用了,便临时想到“一棵小葱”这个名字。

        2019年2月26日,网易网网易娱乐版块发表文章《新锐国风团队一棵小葱屡创佳绩 掀戏曲流行新乐潮》,……新锐国风团队“一棵小葱”在各个卫视春晚、元宵晚会上大放异彩……通过制作人周某聪的把控,以及团队成员李宗南、戚琦、张晓涵的演绎,打开了戏曲文化的流行入口……

        2019年6月14日,丹东日报发表文章《丹东90后音乐人让传统戏曲更“潮”》,……丹东的90后大男孩儿周某聪并不满足于戏曲和流行的简单叠加……他组建的音乐团队“一棵小葱”,被业界称为“新锐国风团队”……

        2019年10月31日,搜狐号“中国娱乐新闻网”发表文章《“一棵小葱青花瓷”到底为什么这么火》,……为什么叫“一棵小葱”呢?原来是因为他们有一个负责写歌的主理人,叫周某聪,而“聪-葱”就取自他的名字……其他人都是他的团队成员,他负责写歌,其他人负责唱歌……

        提交商标注册证,显示上海葱韵文化传媒有限公司(法定代表人周某聪)获得在音乐制作等领域(国际分类:41)“一棵小葱”注册商标,注册日期2021年2月21日,有效期至2031年2月20日。

        二、合作及仲裁等相关事实

        2018年5月3日,周某聪(甲方)与华音鼎天公司(乙方)签订《专属音乐著作人合同书》(以下简称《合同书》),载明:兹就甲方以制作人方式参与策划、创作、制作乙方项目之音乐作品(词、曲、音乐制作),专属授权乙方之事宜,双方达成协议,签订以下条款以共同遵守之:一、权利之授予:甲方于本合同期间内创作产生并经乙方认可之音乐作品于本合同第三条专属授权期间内,独家授权乙方于全世界各地区行使著作之著作权(署名权以外)及与著作权相关之权利,包括但不限于自行使用、许可他人使用……二、乙方项目:乙方自有签约艺人:李宗南、戚琦、张晓涵之相关音乐作品及制作案以及后续甲方参与以“京剧+流行”“中国风”形式的音乐作品项目。三、合同期间:本合同期限为5年,自2018年5月3日至2023年5月2日止……十一、甲方同意乙方因出版“著作”之需要,乙方可将“著作”之名称、歌词、旋律、甲方姓名、相片及形象,使用于甲方及甲方行使“著作”同意权于其第三人之有关出版品、广告、宣传及宣传材料上(含电子网络上之宣传)……

        合作期间,周某聪与李宗南、戚琦、张晓涵组成“一棵小葱”团队对外从事演艺活动,红点星公司作为唱片发行公司为“一棵小葱”团队发行《风陵渡》《江湖小镇》《美周郎》《谣儿调》等音乐作品。庭审中,经确认,双方就2019年12月前华音鼎天公司对外宣传“一棵小葱”团队的相关事实均不认为构成侵权。

        2019年12月10日,华音鼎天公司(甲方)向周某聪(乙方)提出《解约协议书》,其中载明:甲乙双方于2018年5月3日曾签署《合同书》,约定甲方聘请乙方担任“一棵小葱”项目专属音乐制作人事宜。现甲乙双方就解除合同书事宜达成以下解约协议,以资共同遵守。一、甲乙双方签署的《合同书》于2019年12月10日正式解除……七、乙方确认“一棵小葱”艺名权及其他知识产权归甲方独家所有。未经甲方书面确认,乙方不得使用“一棵小葱”的名义开展任何活动。否则,甲方可追究乙方相应的法律责任,并要求乙方赔偿相应的经济损失……本协议由甲乙双方于2019年12月10日在北京市签署生效。经确认,周某聪未签署上述协议书。2019年12月26日,周某聪向华音鼎天公司发送《解约告知函》,其中载明……您们对“一棵小葱”的姓名权等权属更是界定不清,使得咱们的沟通无法达成合意,故发送本函作为解除告知。2020年1月16日,周某聪再次向华音鼎天公司发函,称一棵小葱的艺名权自始属于周先生,任何擅自使用“一棵小葱”同质化商业经营的行为,存在侵犯周先生艺名权的高度风险。后双方就“一棵小葱”的姓名权问题进行多次沟通,无果。

        2020年5月8日,北京仲裁委员会受理华音鼎天公司与周某聪之间就涉案《合同书》引起的争议仲裁案,华音鼎天公司提出的仲裁请求为解除《合同书》,周某聪向华音鼎天公司支付违约金100万元等。2020年5月27日,周某聪提出仲裁反请求,北京仲裁委亦予以受理。周某聪提出的仲裁反请求为确认《合同书》2019年12月26日已解除,根据《合同书》撤销全部音乐作品授权,华音鼎天公司不得继续使用全部音乐作品,华音鼎天公司向周某聪支付违约金100万元。2020年12月24日,北京仲裁委员会作出裁决书,裁决驳回华音鼎天公司的全部仲裁请求,驳回周某聪的全部仲裁反请求。在该裁决书中载明如下内容:首先,周某聪主张华音鼎天公司在合同关系存续期间存在隐瞒和未披露拖欠涉案作品的收益分配、怠于履行对涉案作品进行商业化运营的责任,对于 “一棵小葱”艺名权权属界定不清从而威胁其音乐事业发展根基的情况,所以华音鼎天公司构成了根本违约,周某聪因此享有法定解除权,据此周某聪于2019年12月26 日向华音鼎天公司发出的《解除告知函》即以通知方式解除了合同,通知到达华音鼎天公司即生效。华音鼎天公司对此并不认可。华音鼎天公司认为,本案合同中未约定华音鼎天公司对涉及版权费的合作合同和获利情况负有主动披露的义务;周某聪也从未提出过要求查阅涉及版权费的合作合同和获利情况。在合同的实际履行过程中,华音鼎天公司对涉及版权费的合作合同和获利情况已通过电子邮件和微信形式发送给周某聪,周某聪做出了“确认” 的回复或未进行回复,但从未提出过质疑。因此,周某聪提出的解约理由与事实不符,不能成立。仲裁庭经过审理查明,双方当事人虽然在合同中对收益分配相关安排作出了相关约定,但合司并未约定华音鼎天公司对于涉案作品收益获利的信息披露义务。周某聪提出的华音鼎天公司的五项隐瞒或拖欠合同收益的情况,要么并不存在,要么是发生在双方发生争议之后,并未构成根本违约;周某聪提出的华音鼎天公司怠于履行商业化运营涉案作品职责的违约情況,从华音鼎天公司提交的证据来看,华音鼎天公司投入了大量的人力物力,对“一棵小葱” 进行了打造、包装、运营、推荐、宣传、推广等活动,在很多主流媒体和平台曝光和参与活动,使其在演艺界具有了一定的知名度。周某聪提出的当事人签约时 “打造行业标杆,成为乐坛中国风的领军人物,影响整个华语乐坛,并辐射到海外市场”的表达,并没有约定在本案合同中,并非华音鼎天公司的确定承诺,华音鼎天公司并不存在怠于商业化运营的根本违约行为;至于周某聪主张的华音鼎天公司因“一棵小葱”艺名权权属界定不清而威胁其音乐事业发展根基的情形,周某聪认为华音鼎天公司擅自将“一棵小葱”提交大量商标申请,试图垄断“一棵小葱”的专有使用权,从而导致双方丧失信任基础,周某聪享有法定解除权。仲裁庭认为,自双方当事人签署本案合同后,华音鼎天公司使用“—棵小葱”的称谓并包装、打造、宣传、推广“一棵小葱”的音乐团体,周某聪之前都未曾提出过异议。作为运营“一棵小葱”团队的商业公司,提出相应的商标申请也是提升和保护品牌价值的商业运营行为,其本身并不构成根本违约,周某聪不会因此享有法定解除权。综上所述,华音鼎天公司在合同履行过程中并不存在上述根本违约行为,周某聪并不享有《合同法》第 94 条的法定解除权。其次,华音鼎天公司主张其签约后依约履行了合同义务,向周某聪支付了生活费、音乐作品版权费和其他收益分成。华音鼎天公司与周某聪双方共同打造的“一棵小葱”团队(主理人周某聪,成员李家南、戚琦、张晓涵)的演艺事业也蒸蒸日上。2019 年11月20 日,周某聪及其妈妈以想自己开公司为由突然向华音鼎天公司提出解除本案合同的要求,双方经多次沟通未能达成一致意见。2019 年12月26日,周某聪发来《解约告知函》,以“涉及版权费的合作合同和获利情兄从未履行任何披露义务,实质使得授权合同的目的无法实现”为由,告知华音鼎天公司单方解除了本案合同。华音鼎天公司认为,周某聪的单方解约行为导致本案合同实际上无法再继续履行,因此华音鼎天公司请求依法裁决解除本案合同。仲裁庭认为,周某聪虽不享有约定解除权或法定解除权,其解除合同的行为并无法律根据,于 2019 年12 月26日单方面向华音鼎天公司发出 《解约告知函》的行为也不发生通知解除合同的法律效果,但其向华音鼎天公司发送 《解约告知函》解除合同的行为同样也并不构成根本违约,华音鼎天公司也无从取得法定解除权。华音鼎天公司关于依法裁决解除本案合同的仲裁请求,仲裁庭不予支持。

        2019年1月起,红点星公司、华音鼎天公司申请注册“一棵小葱CONG”商标。2020年6月起,红点星公司、华音鼎天公司申请注册“一棵小葱”商标。

        三、周某聪主张侵权的事实

        周某聪主张,2019年12月后,华音鼎天公司、红点星公司未经授权使用“一棵小葱”“一棵小葱本葱”的名义,在哔哩哔哩、微博、网易云平台发布署名“一棵小葱”的音乐作品和视频,以“一棵小葱”相关艺名对外进行宣传,侵害其姓名权。

        1.2020年5月30日至2020年10月23日,华音鼎天公司以“一棵小葱”相关艺名对外发布音乐作品《绝世舞姬》《云诀》《清风词》《二十一日赋》《碎银二三两》。

        2.2020年8月21日,华音鼎天公司在搜狐号“华音鼎天”发布文章《一棵小葱张晓涵新歌〈二十一日赋〉上线 怀感时光如歌》,……一棵小葱将继续引领“戏曲+流行”的前沿风潮,新歌《二十一日赋》是“一棵小葱”团队对音乐的格调把握。近期,团队将陆续推出新的作品,致力于开辟国风新风尚,燃掀京剧国潮。

        3.2020年5月30日至2020年10月23日,红点星公司使用哔哩哔哩账号“一棵小葱官方动态”,先后以“一棵小葱”艺名发布五个音乐视频,分别为《本鸽!啊不是! 本葱诚意祭出旦角双姬燃魂国风韵律!〈绝世舞姬〉飒爽来袭【一棵小葱(张晓涵/戚琦)】【官方PV】》《【一遍上头】宝藏戏腔,醉君百场【一棵小葱张晓涵】【云诀】涵总解锁作曲新技能啦~》《有多爱?为君拾粟填沧海【清风词】【一棵小葱戚琦】歌词PV》《【一棵小葱张晓涵】【二十一日赋】戏说光阴,对月畅饮【歌词PV】》《【轻侠义•新国风】【一棵小葱戚琦-碎银二三两】灵动惬意,唱绘侠义人生》。

        4.2020年6月24日至2020年10月23日,红点星公司使用新浪微博账号“一棵小葱官微”宣传音乐作品《绝世舞姬》《云诀》《清风词》《二十一日赋》《碎银二三两》。

        5.2021年2月起,华音鼎天公司在以“一棵小葱”艺名对外发布音乐作品《本小姐》《日寸》《红尘笑》《谁不说俺家乡好》《打虎上山》。

        四、华音鼎天公司抗辩的相关事实

        华音鼎天公司提交情况说明及实名认证信息,其中载明,哔哩哔哩网站中“一棵小葱官方动态发布”账号由华音鼎天公司员工蔡洪博注册运营,账号所有人为华音鼎天公司,2022年1月24日,该“一棵小葱官方动态发布”账号更名为“张晓涵戚琦大道消息站”,同时删除了可能与周某聪造成混淆的信息,不再使用“一棵小葱”称谓以及“一棵小葱官方账号”的身份认证。

        华音鼎天公司提交情况说明及实名认证信息,其中载明,新浪微博里“一棵小葱官微”账号由华音鼎天公司员工陆钰申请注册和管理运营,华音鼎天公司为该账号的实际所有人。2021年12月25日,对该微博账号进行更名和取消微博认证,更名为“张晓涵戚琦新鲜动态叭叭叭”,不再使用“一棵小葱”称谓以及“一棵小葱音乐团队”认证。

        五、其他相关事实

        周某聪主张支出律师费、公证费,提交公证费发票(票面金额2163元)、律师费发票(票面金额80 000元)予以佐证。

        一审法院认为

        一审法院认为,《最高人民法院关于适用〈中华人民共和国民法典〉时间效力的若干规定》第一条第三款规定,民法典施行前的法律事实持续至民法典施行后,该法律事实引起的民事纠纷案件,适用民法典的规定,但是法律、司法解释另有规定的除外。本案中,现无证据证明周某聪主张的涉案侵权行为已于民法典生效前停止,故推定其持续至民法典生效后,本案适用民法典的相关规定进行审理。

        根据《中华人民共和国民法典》(以下简称民法典)的规定,自然人享有姓名权,有权依法决定、使用、变更或者许可他人使用自己的姓名,但是不得违背公序良俗。任何组织或者个人不得以干涉、盗用、假冒等方式侵害他人的姓名权或者名称权。具有一定社会知名度,被他人使用足以造成公众混淆的笔名、艺名、网名、译名、字号、姓名和名称的简称等,参照适用姓名权和名称权保护的有关规定。一定的社会知名度就是被社会大众所广泛熟知的程度,既要以社会广泛熟知为条件,也要考虑公众人物或者知名字号、名称的简称等在某一特定领域内,对从事或知晓相关行业或者社会大众中的知晓度。足以造成公众混淆就是因为消费者会基于知名度及影响力,误认为使用上述笔名、艺名、网名、译名、字号、姓名和名称的简称的商品或服务与公众人物或知名企业存在关联。

        本案中,根据周某聪提交的证据材料,可见周某聪借助其名“聪”的谐音“葱”,于2012年起便以“Z.小葱”“一棵小葱zzz”“一棵小葱”“一棵小葱本葱”的艺名在“5sing中国原创音乐基地”“新浪微博”“虾米音乐”“哔哩哔哩”“网易云音乐”“酷我音乐”注册账号并发布音乐作品,经过一定时间的使用、宣传、推广,具有一定社会知名度,可见周某聪与“一棵小葱”的艺名建立了显著的对应关系。

        根据在案证据,2018年5月3日,周某聪(甲方)与华音鼎天公司(乙方)签订《合同书》,其中并未对“一棵小葱”艺名的使用权进行明确约定,仅在该合同第十一项中有“甲方同意乙方因出版‘著作’之需要,乙方可将‘著作’之名称、歌词、旋律、甲方姓名、相片及形象,使用于甲方及甲方行使‘著作’同意权于其第三人之有关出版品、广告、宣传及宣传材料上(含电子网络上之宣传)……”的表述。该合同约定有效期限为5年,自2018年5月3日至2023年5月2日止。现周某聪明确表示其主张的侵权行为均发生在2019年12月后,而在案证据显示,双方签约后至2019年12月前,华音鼎天公司对“一棵小葱”团队进行了打造、运营、推荐、宣传、推广等活动,周某聪对“一棵小葱”团队使用“一棵小葱”这一称谓并未提出异议,可见周某聪已认可上述使用行为。虽周某聪与华音鼎天公司因《合同书》相互发送解约文件,要求解约,但依据北京仲裁委员会作出的裁决书,可以认定《合同书》现并未解除,现仍在有效期内,故在此期间发生的涉案华音鼎天公司使用“一棵小葱”称谓并包装、打造、宣传、推广“一棵小葱”音乐团队的行为,不应认定为构成对周某聪姓名权的侵害。周某聪可待该《合同书》失效或宣告解除后,就之后可能发生的未经许可使用“一棵小葱”艺名的行为主张其相应权利。

        红点星公司作为音乐发行公司,非音乐制作公司,且涉案哔哩哔哩账号、微博账号亦无法认定系由该公司运营,故不应认定为本案适格被告。

        一审裁判结果

        据此一审法院判决驳回周某聪的全部诉讼请求。

        二审法院认定事实

        本院二审期间,周某聪围绕上诉请求依法提交了三组证据。第一组证据为 QQ音乐中周某聪实名认证的“一棵小葱”账号发布的音乐作品截图;第二组证据为2022年8月周某聪以“一棵小葱”名义参加《一鸣惊人》节目的视频截图;第三组证据为北京青年报、光明网等媒体在2022年、2023年期间对周某聪艺术成就的报道,其中其创作的《敬长风》入选网络文明优秀歌曲,在上述报道中均以“一棵小葱”指代周某聪。上述证据拟证明“一棵小葱”具有极强的人身依附性,周某聪与“一棵小葱”的艺名在国风音乐领域享有较高知名度并与周某聪之间建立稳定的指向性。华音鼎天公司和红点星公司的质证意见:对上述证据的真实性、合法性认可,关联性不认可。本院认可上述证据的真实性,对于周某聪与“一棵小葱”之间的对应关系的证明目的,本院予以采信。

        结合双方当事人提交的证据及二审当庭陈述,本院补充查明以下事实:

        一、2019年12月后,华音鼎天公司在线发布的音乐作品以“作品名称—一棵小葱演唱者”形式发布,周某聪主张音乐作品中“一棵小葱”指的是周某聪,华音鼎天公司主张音乐作品中“一棵小葱”指的是“一棵小葱”乐队,周某聪系其中一员;

        二、截至本案二审庭审之日,《绝世舞姬》《云诀》《清风词》《二十一日赋》《碎银二三两》《本小姐》《日寸》《红尘笑》《谁不说俺家乡好》《打虎上山》等十首音乐作品及音乐视频均不再以“一棵小葱”名义宣传;

        三、截至本案二审庭审之日,搜狐号“华音鼎天”发布的《一棵小葱张晓涵新歌〈二十一日赋〉上线 怀感时光如歌》文章中已经删除了“一棵小葱”的相关表述。

        本院查明的其他事实与一审法院查明的事实一致,本院予以确认。

        二审法院认为

        本院认为,结合双方当事人的诉辩意见,本院在二审期间的争议焦点为:一、华音鼎天公司的行为是否侵害周某聪享有的“一棵小葱”等特定名称的权利;二、如若构成侵害,华音鼎天公司是否应当承担相应的民事责任;三、红点星公司是否承担相应的民事责任。本院将分别予以评述。

        一、华音鼎天公司的行为是否侵害周某聪享有的“一棵小葱”等特定名称的权利

        华音鼎天是否侵害周某聪享有的“一棵小葱”等特定名称的权利需要从周某聪能否就“一棵小葱”等特定名称主张权利和“一棵小葱”等特定名称受侵害的构成要件两方面进行分析。

        (一)周某聪能否就“一棵小葱”等特定名称主张权利

        民法典第一千零一十二条规定,自然人享有姓名权,有权依法决定、使用、变更或者许可他人使用自己的姓名,但是不得违背公序良俗。第一千零一十七条规定,具有一定社会知名度,被他人使用足以造成公众混淆的笔名、艺名、网名、译名、字号、姓名和名称的简称等,参照适用姓名权和名称权保护的有关规定。由此可见,自然人姓名权的保护对象不限于本名,艺名作为姓名的衍生概念也被纳入与本名同等保护的客体范围,保护姓名权的本质在于保护基于自然人与其姓名的符号标识之间的联系而产生的利益归属,该利益既包括精神利益也包括经济利益。也就是说自然人对于非本名的艺名等特定名称主张姓名权保护首先应当证明艺名这一符号标识能够与特定的人建立起对应的联系并形成稳定的对应关系,具体可以结合艺名的由来、艺名使用情况、民事主体在某一领域的成就等因素综合判断艺名等特定名称是否能够识别特定的人。

        具体到本案,从艺名的由来来看,“一棵小葱”是周某聪借助其名字中“聪”的谐音“葱”演变而来,且周某聪自2012年起就使用“一棵小葱”发布音乐作品,该艺名与周某聪存在联系;从艺名的使用情况来看,周某聪持续在国风音乐领使用“小葱”“一棵小葱”“一棵小葱本葱”等特定名称发布在线音乐作品,其音乐作品也得到了广泛传播;从从事领域来看,周某聪提交的证据能够证明其在国风音乐领域享有较高知名度,使用“一棵小葱”等特定名称发布了多篇音乐作品。因此“一棵小葱”在国风音乐领域具有识别特定自然人的功能,“一棵小葱”等特定名称与周某聪之间能够建立对应的联系并建立稳定的对应关系,周某聪有权就“小葱”“一棵小葱”“一棵小葱本葱”等主张参照姓名权的保护。双方当事人均对此无异议,本院亦予以确认。

        (二)“一棵小葱”等特定名称受侵害的构成要件

        本院认为,在判断被诉行为是否符合侵害周某聪享有的“一棵小葱”艺名权利的构成要件,应当从两个方面予以考虑:一是该艺名具有一定社会知名度,属于法律保护的范围;二是是否存在无权使用该艺名且足以造成公众混淆的情况。

        关于“一棵小葱”是否具有一定的社会知名度。本院在前述已经论述“一棵小葱”与周某聪之间在国风音乐领域之间的稳定对应关系,周某聪提交的证据能够证明周某聪作为音乐人在国风音乐领域享有一定的知名度,为相关公众熟知,本院在此不再赘述。

        关于他人是否有权使用该艺名,是否造成公众混淆,需要结合双方合作情况、艺名被使用的具体情形、消费者或者特定公众的感受等因素予以考虑。

        第一,从双方合作情况来看,在周某聪与华音鼎天公司合作之前,周某聪已经与“一棵小葱”建立了稳定的对应关系。周某聪与华音鼎天公司签署《合同书》后,双方开始合作。《合同书》第十一项中有“甲方(周某聪)同意乙方(华音鼎天公司)因出版‘著作’之需要,乙方可将‘著作’之名称、歌词、旋律、甲方姓名、相片及形象,使用于甲方及甲方行使‘著作’同意权于其第三人之有关出版品、广告、宣传及宣传材料上(含电子网络上之宣传)……”的约定,该约定可以视为周某聪与华音鼎天公司之间就周某聪姓名许可的约定,该约定虽未明确涉及“一棵小葱”艺名的许可,但是从艺名的保护及姓名权的内涵来看,该约定的姓名应当及于周某聪的艺名“一棵小葱”,也就是说在合同约定的著作范围内(即周某聪在合同期内创作并经华音鼎天公司认可的音乐作品),周某聪许可华音鼎天公司使用“一颗小葱”这一标识,而且周某聪与李宗南、戚琦、张晓涵在合作期间组成“一棵小葱”团队对外从事演艺活动的事实也能印证上述解释。在双方合作期间,华音鼎天公司使用“一棵小葱”团队对外发布的音乐作品,消费者或者该领域的公众会认为该音乐作品系周某聪作为“一棵小葱”团队主理人参与制作完成的。

        第二,从艺名被使用的具体情形来看。合作期间,“一棵小葱”团队发布的音乐作品以“作品名称—一棵小葱/演唱者”形式进行发布;2019年12月,双方就《合同书》的履行发生纠纷后,周某聪未再向华音鼎天公司提供音乐作品,而华音鼎天公司在2020年和2021年期间先后以“一棵小葱”团队名义发布了相关音乐作品,作品形式一般以“作品名称—一棵小葱演唱者”的形式出现。从双方就姓名许可约定内容的理解来看,华音鼎天公司在2020年和2021年的相关宣发活动中使用“一棵小葱”的确超过了姓名许可约定的范畴。

        第三,从消费者或者特定领域公众的感受来看。需考察他人使用艺名是否导致公众对该种标识的误认,也就是对标识背后所代表的服务来源的混淆与误解。无论是“一棵小葱”还是“一棵小葱”团队,其指向的均是有周某聪参与制作的音乐作品。但是华音鼎天公司在2020年和2021年宣发的相关音乐作品均不再有周某聪参与,这就会使消费者或特定领域公众对于这期间“一棵小葱”产生混淆与误认。

        综合以上因素,本院认为,华音鼎天公司在2020年和2021年的相关宣发活动侵害了周某聪对于“一棵小葱”等特定名称享有的权利。

        二、如若构成侵害,华音鼎天公司是否应当承担相应的民事责任

        按照对于艺名的保护参照姓名权保护的规定,周某聪有权要求华音鼎天公司停止侵害、消除影响,并可以要求赔偿损失。关于停止侵害,华音鼎天公司已经不再使用“一棵小葱”的名义进行相关宣发活动,对于周某聪要求其停止侵权的诉讼请求,本院不再重复支持。关于周某聪要求将哔哩哔哩“一棵小葱官方动态发布”、微博“一棵小葱官微”账户无偿转移的诉讼请求,于法无据,本院不予支持。关于消除影响,本院认为,华音鼎天公司消除影响的方式应与行为的具体方式和造成的影响范围相当,本院结合考虑华音鼎天公司的过错程度、双方既往合作情况、特定领域的范围、判决的可执行性等因素,依法确定消除影响的具体方式为通过哔哩哔哩账号“张晓涵戚琦大道消息站”、微博账号“张晓涵戚琦新鲜动态叭叭叭”进行。关于赔偿损失的具体数额,周某聪未提供证据证明其因涉案侵权行为受到的损失或者华音鼎天公司因此获得的利益,但是“一棵小葱”等特定名称作为艺名,确实会产生相应的经济收益,本院依照法律及司法解释的规定酌情确定经济损失数额。关于律师费、公证费等合理开支的诉讼请求,根据司法解释关于“被侵权人为制止侵权行为所支付的合理开支,可以认定为民法典第一千一百八十二条规定的财产损失。合理开支包括被侵权人或者委托代理人对侵权行为进行调查、取证的合理费用。人民法院根据当事人的请求和具体案情,可以将符合国家有关部门规定的律师费用计算在赔偿范围内”之规定,周某聪提交的律师费、公证费发票等能够证明与本案的关联,费用合理部分,本院予以支持,且就该项数额,本院不再单独列项,将在经济损失数额中一并酌情确定。

        三、红点星公司是否承担相应的民事责任

        周某聪主张红点星公司承担责任的依据是涉案微博账号简介处公开的联系微信为:×××****6179,通过手机号码检索关联的微信账号,显示其用户名为小游,个性签名为“红点星文化”。本院认为,现有证据显示涉案账户注册信息为个人,并非红点星公司以法人名义认证,凭手机号码检索的微信个性化签名,不能认定红点星公司系该账号的经营主体。商标申请信息,亦无法证明微信账户的归属主体。在华音鼎天公司已经自认上述账号由其运营的情况下,一审认定周某聪要求红点星公司承担责任的依据不足,并无不当,本院予以确认。

        二审裁判结果

        综上所述,周某聪的上诉请求部分成立,本院予以支持。本院依照《中华人民共和国民法典》第一百七十九条第一款、第一千条、第一千零一十二条、第一千零一十七条、第一千一百八十二条,《中华人民共和国民事诉讼法》第一百七十七条第一款第二项规定,判决如下:

        一、撤销北京互联网法院(2020)京0491民初28692号民事判决;

        二、华音鼎天(北京)音乐文化有限公司于本判决生效之日起十日内持续四十八小时在哔哩哔哩账号“张晓涵戚琦大道消息站”、微博账号“张晓涵戚琦新鲜动态叭叭叭”为周某聪消除影响,发布“小葱”“一棵小葱”“一棵小葱本葱”系周某聪艺名的声明(若华音鼎天(北京)音乐文化有限公司逾期不履行,将依法承担拒不履行生效判决的法律责任,法院将依周某聪申请,选择一家全国发行的报刊,刊登判决主要内容,费用由华音鼎天(北京)音乐文化有限公司负担);

        三、华音鼎天(北京)音乐文化有限公司于本判决生效之日十日内支付周某聪经济损失(包含合理开支部分)30 000元;

        四、驳回周某聪的其他诉讼请求。

        如果未按本判决指定的期间履行给付金钱义务的,应当依照《中华人民共和国民事诉讼法》第二百六十条之规定,加倍支付迟延履行期间的债务利息。

        一审案件受理费3211元,由周某聪负担2911元(已交纳),由华音鼎天(北京)音乐文化有限公司负担300元(于判决生效之日起七日内交纳)。二审案件受理费3211元,由周某聪负担2911元(已交纳),由华音鼎天(北京)音乐文化有限公司负担300元(于判决生效之日起七日内交纳)。

        本判决为终审判决。

        审 判 长  张勤缘

        审 判 员  杨晋东

        审 判 员  王   娟

        二〇二三年四月二十三日

        法 官 助 理  杨宗腾

        书    记   员  龙思超

 

来源:知产宝

隐私条款|关于我们|网站地图|免责声明|满意度调查

主办单位:北京市知识产权局 地址:北京市丰台区西三环南路1号 电话:010-89156529
建议浏览模式:1024×768  ICP备案号:京ICP备11016675 

京公网安备 11010202010620号